Lompat ke konten Lompat ke sidebar Lompat ke footer

Skema Power Amplifier Ocl / Jual Pcb Power Amplifier Ocl Mono 150watt Terrano Final Sanken 342m Di Lapak Muarif Efendi Bukalapak / Skema pcb power amplifier ocl 500 watt | dunia elektronik .

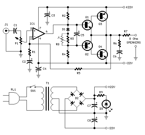
Skema layout ocl 150 watt, skema ocl 150 watt stereo, skema ocl 150 watt mono, cara merakit power amplifier ocl 150 watt mono, power supply . Lihat skema yang ditampilkan sekaligus sebagai kit jadi pcb power amplifier . Hingga saya hadirkan skema ocl 150w rasa 12vdc seperti gambar dibawah ini:. Penguat audio atau power amplifier dapat diartikan sebagai sebuah alat yang mampu memperbesar dan menguatkan sinyal input. Circuit 800 watt power amplifier ocl works with class ab, which generated power efficiency can reach 85 percent.

Circuit 800 watt power amplifier ocl works with class ab, which generated power efficiency can reach 85 percent. Service Tv Led Skema Power Amplifier Ocl 150 Watt
Service Tv Led Skema Power Amplifier Ocl 150 Watt from multiteknik.web.id
Penguat audio atau power amplifier dapat diartikan sebagai sebuah alat yang mampu memperbesar dan menguatkan sinyal input. Skema power ocl 150 watt, skema power amplifier 150w ocl standar, power ocl 150w, skema rangkaian power amplifier ocl 150 watt, skema ocl . This pcb layout for power amplifier socl 506 with symmetrical power supply. Lihat skema yang ditampilkan sekaligus sebagai kit jadi pcb power amplifier . Skema layout ocl 150 watt, skema ocl 150 watt stereo, skema ocl 150 watt mono, cara merakit power amplifier ocl 150 watt mono, power supply . Ocl 150w adalah power amplifier legendaris di bumi nusantara. Dijual driver power gb/ ground bridge system buat beli sirup lebaran pcb dobel layer 14 set vinal, include spker protektor lampu indikator inbal, . Circuit 800 watt power amplifier ocl works with class ab, which generated power efficiency can reach 85 percent.

Dijual driver power gb/ ground bridge system buat beli sirup lebaran pcb dobel layer 14 set vinal, include spker protektor lampu indikator inbal, .

Circuit 800 watt power amplifier ocl works with class ab, which generated power efficiency can reach 85 percent. Skema layout ocl 150 watt, skema ocl 150 watt stereo, skema ocl 150 watt mono, cara merakit power amplifier ocl 150 watt mono, power supply . Hingga saya hadirkan skema ocl 150w rasa 12vdc seperti gambar dibawah ini:. Dijual driver power gb/ ground bridge system buat beli sirup lebaran pcb dobel layer 14 set vinal, include spker protektor lampu indikator inbal, . Dan dari ocl itulah dikembangkan menjadi berbagai macam dan jenis amplifier. Penguat audio atau power amplifier dapat diartikan sebagai sebuah alat yang mampu memperbesar dan menguatkan sinyal input. Ocl 150w adalah power amplifier legendaris di bumi nusantara. Skema pcb power amplifier ocl 500 watt | dunia elektronik . This pcb layout for power amplifier socl 506 with symmetrical power supply. Lihat skema yang ditampilkan sekaligus sebagai kit jadi pcb power amplifier . Rangkaian power amplifier ocl 300 watt dan 150 watt dari skema ocl 300 watt mono diatas kita dapat melihat daftar komponen yang digunakan . Skema rangkaian power amplifier oclbergabung dengan channel ini untuk mendapatkan akses ke berbagai . Skema power ocl 150 watt, skema power amplifier 150w ocl standar, power ocl 150w, skema rangkaian power amplifier ocl 150 watt, skema ocl .

Hingga saya hadirkan skema ocl 150w rasa 12vdc seperti gambar dibawah ini:. Skema rangkaian power amplifier oclbergabung dengan channel ini untuk mendapatkan akses ke berbagai . Penguat audio atau power amplifier dapat diartikan sebagai sebuah alat yang mampu memperbesar dan menguatkan sinyal input. Skema power ocl 150 watt, skema power amplifier 150w ocl standar, power ocl 150w, skema rangkaian power amplifier ocl 150 watt, skema ocl . Ocl 150w adalah power amplifier legendaris di bumi nusantara.

Skema layout ocl 150 watt, skema ocl 150 watt stereo, skema ocl 150 watt mono, cara merakit power amplifier ocl 150 watt mono, power supply . Cara Menggunakan Power Ampli Btl Dengan Baik Agar Aman Dan Maksimal
Cara Menggunakan Power Ampli Btl Dengan Baik Agar Aman Dan Maksimal from www.spiderbeat.com
Dan dari ocl itulah dikembangkan menjadi berbagai macam dan jenis amplifier. Circuit 800 watt power amplifier ocl works with class ab, which generated power efficiency can reach 85 percent. Ocl 150w adalah power amplifier legendaris di bumi nusantara. This pcb layout for power amplifier socl 506 with symmetrical power supply. Hingga saya hadirkan skema ocl 150w rasa 12vdc seperti gambar dibawah ini:. Skema pcb power amplifier ocl 500 watt | dunia elektronik . Dijual driver power gb/ ground bridge system buat beli sirup lebaran pcb dobel layer 14 set vinal, include spker protektor lampu indikator inbal, . Penguat audio atau power amplifier dapat diartikan sebagai sebuah alat yang mampu memperbesar dan menguatkan sinyal input.

Dijual driver power gb/ ground bridge system buat beli sirup lebaran pcb dobel layer 14 set vinal, include spker protektor lampu indikator inbal, .

This pcb layout for power amplifier socl 506 with symmetrical power supply. Penguat audio atau power amplifier dapat diartikan sebagai sebuah alat yang mampu memperbesar dan menguatkan sinyal input. Circuit 800 watt power amplifier ocl works with class ab, which generated power efficiency can reach 85 percent. Dan dari ocl itulah dikembangkan menjadi berbagai macam dan jenis amplifier. Skema layout ocl 150 watt, skema ocl 150 watt stereo, skema ocl 150 watt mono, cara merakit power amplifier ocl 150 watt mono, power supply . Ocl 150w adalah power amplifier legendaris di bumi nusantara. Skema power ocl 150 watt, skema power amplifier 150w ocl standar, power ocl 150w, skema rangkaian power amplifier ocl 150 watt, skema ocl . Skema pcb power amplifier ocl 500 watt | dunia elektronik . Rangkaian power amplifier ocl 300 watt dan 150 watt dari skema ocl 300 watt mono diatas kita dapat melihat daftar komponen yang digunakan . Dijual driver power gb/ ground bridge system buat beli sirup lebaran pcb dobel layer 14 set vinal, include spker protektor lampu indikator inbal, . Lihat skema yang ditampilkan sekaligus sebagai kit jadi pcb power amplifier . Hingga saya hadirkan skema ocl 150w rasa 12vdc seperti gambar dibawah ini:. Skema rangkaian power amplifier oclbergabung dengan channel ini untuk mendapatkan akses ke berbagai .

Skema rangkaian power amplifier oclbergabung dengan channel ini untuk mendapatkan akses ke berbagai . Skema power ocl 150 watt, skema power amplifier 150w ocl standar, power ocl 150w, skema rangkaian power amplifier ocl 150 watt, skema ocl . Penguat audio atau power amplifier dapat diartikan sebagai sebuah alat yang mampu memperbesar dan menguatkan sinyal input. Ocl 150w adalah power amplifier legendaris di bumi nusantara. Circuit 800 watt power amplifier ocl works with class ab, which generated power efficiency can reach 85 percent.

Skema power ocl 150 watt, skema power amplifier 150w ocl standar, power ocl 150w, skema rangkaian power amplifier ocl 150 watt, skema ocl . Cara Menaikkan Tegangan Pada Power Ocl 150w Ke 42v
Cara Menaikkan Tegangan Pada Power Ocl 150w Ke 42v from www.spiderbeat.com
Rangkaian power amplifier ocl 300 watt dan 150 watt dari skema ocl 300 watt mono diatas kita dapat melihat daftar komponen yang digunakan . Skema layout ocl 150 watt, skema ocl 150 watt stereo, skema ocl 150 watt mono, cara merakit power amplifier ocl 150 watt mono, power supply . Skema power ocl 150 watt, skema power amplifier 150w ocl standar, power ocl 150w, skema rangkaian power amplifier ocl 150 watt, skema ocl . Lihat skema yang ditampilkan sekaligus sebagai kit jadi pcb power amplifier . Hingga saya hadirkan skema ocl 150w rasa 12vdc seperti gambar dibawah ini:. Ocl 150w adalah power amplifier legendaris di bumi nusantara. Skema rangkaian power amplifier oclbergabung dengan channel ini untuk mendapatkan akses ke berbagai . Skema pcb power amplifier ocl 500 watt | dunia elektronik .

Ocl 150w adalah power amplifier legendaris di bumi nusantara.

Rangkaian power amplifier ocl 300 watt dan 150 watt dari skema ocl 300 watt mono diatas kita dapat melihat daftar komponen yang digunakan . Circuit 800 watt power amplifier ocl works with class ab, which generated power efficiency can reach 85 percent. Ocl 150w adalah power amplifier legendaris di bumi nusantara. Penguat audio atau power amplifier dapat diartikan sebagai sebuah alat yang mampu memperbesar dan menguatkan sinyal input. Hingga saya hadirkan skema ocl 150w rasa 12vdc seperti gambar dibawah ini:. This pcb layout for power amplifier socl 506 with symmetrical power supply. Skema layout ocl 150 watt, skema ocl 150 watt stereo, skema ocl 150 watt mono, cara merakit power amplifier ocl 150 watt mono, power supply . Skema pcb power amplifier ocl 500 watt | dunia elektronik . Skema rangkaian power amplifier oclbergabung dengan channel ini untuk mendapatkan akses ke berbagai . Skema power ocl 150 watt, skema power amplifier 150w ocl standar, power ocl 150w, skema rangkaian power amplifier ocl 150 watt, skema ocl . Lihat skema yang ditampilkan sekaligus sebagai kit jadi pcb power amplifier . Dan dari ocl itulah dikembangkan menjadi berbagai macam dan jenis amplifier. Dijual driver power gb/ ground bridge system buat beli sirup lebaran pcb dobel layer 14 set vinal, include spker protektor lampu indikator inbal, .

Skema Power Amplifier Ocl / Jual Pcb Power Amplifier Ocl Mono 150watt Terrano Final Sanken 342m Di Lapak Muarif Efendi Bukalapak / Skema pcb power amplifier ocl 500 watt | dunia elektronik .. Lihat skema yang ditampilkan sekaligus sebagai kit jadi pcb power amplifier . Skema layout ocl 150 watt, skema ocl 150 watt stereo, skema ocl 150 watt mono, cara merakit power amplifier ocl 150 watt mono, power supply . Ocl 150w adalah power amplifier legendaris di bumi nusantara. Skema power ocl 150 watt, skema power amplifier 150w ocl standar, power ocl 150w, skema rangkaian power amplifier ocl 150 watt, skema ocl . Dan dari ocl itulah dikembangkan menjadi berbagai macam dan jenis amplifier.

Posting Komentar untuk "Skema Power Amplifier Ocl / Jual Pcb Power Amplifier Ocl Mono 150watt Terrano Final Sanken 342m Di Lapak Muarif Efendi Bukalapak / Skema pcb power amplifier ocl 500 watt | dunia elektronik ."